你的位置:万博manbext体育官网(中国)官方网站登录入口 > 新闻资讯 > 万博manbext体育官网app官网逐日清点 | 铁矿: 紧迫会议边界后, 宏不雅基本面均角落走弱, 将来需眷注钢厂节前补库力度-万博manbext体育官网(中国)官方网站登录入口

万博manbext体育官网app官网逐日清点 | 铁矿: 紧迫会议边界后, 宏不雅基本面均角落走弱, 将来需眷注钢厂节前补库力度-万博manbext体育官网(中国)官方网站登录入口

发布日期:2026-02-01 13:18    点击次数:160

万博manbext体育官网app官网逐日清点 | 铁矿: 紧迫会议边界后, 宏不雅基本面均角落走弱, 将来需眷注钢厂节前补库力度-万博manbext体育官网(中国)官方网站登录入口

万博manbext体育官网app官网

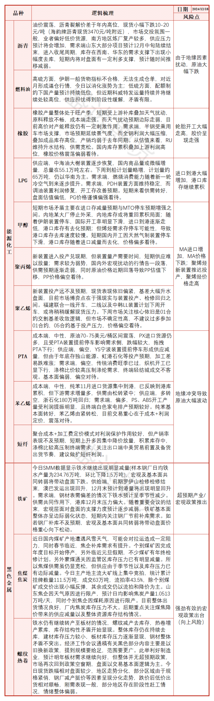
逐日数据更新:

行情异动

逐日数据

中枢逻辑

(转自:盛达期货)万博manbext体育官网app官网



Powered by 万博manbext体育官网(中国)官方网站登录入口 @2013-2022 RSS地图 HTML地图